学校法人美作学園
岡山県美作高等学校
受験生の皆様へ
生徒・保護者の皆様へ
卒業生の皆様へ
お問合せ
学校案内
オープンスクール申込
デジタルパンフレット
採用情報
MENU
学校案内
学科コース
ハイグレードコース
美作大学コース
アドバンスコース
進学コース(1年次)
探究コース(1年次)
ITスペシャリストコース
クリエイトコース
福祉医療コース
アスリートコース
Bloomコース
通信制コミュニケーションコース
部活動一覧
学校生活
制服紹介
学校生活の様子
進路情報
卒業生にインタビュー
最新の進路情報
お知らせ
コースBLOG
受験生の皆様へ
生徒・保護者の皆様へ
卒業生の皆様へ
生徒手帳について
採用情報
学校施設の耐震化の取組み
同窓会
寄付ご支援について
FOLLOW
Instagram
YouTube
TOP
ブログ一覧
学校紹介
教職員採用
学校紹介
教職員採用
2025.11.01
教職員採用募集一覧
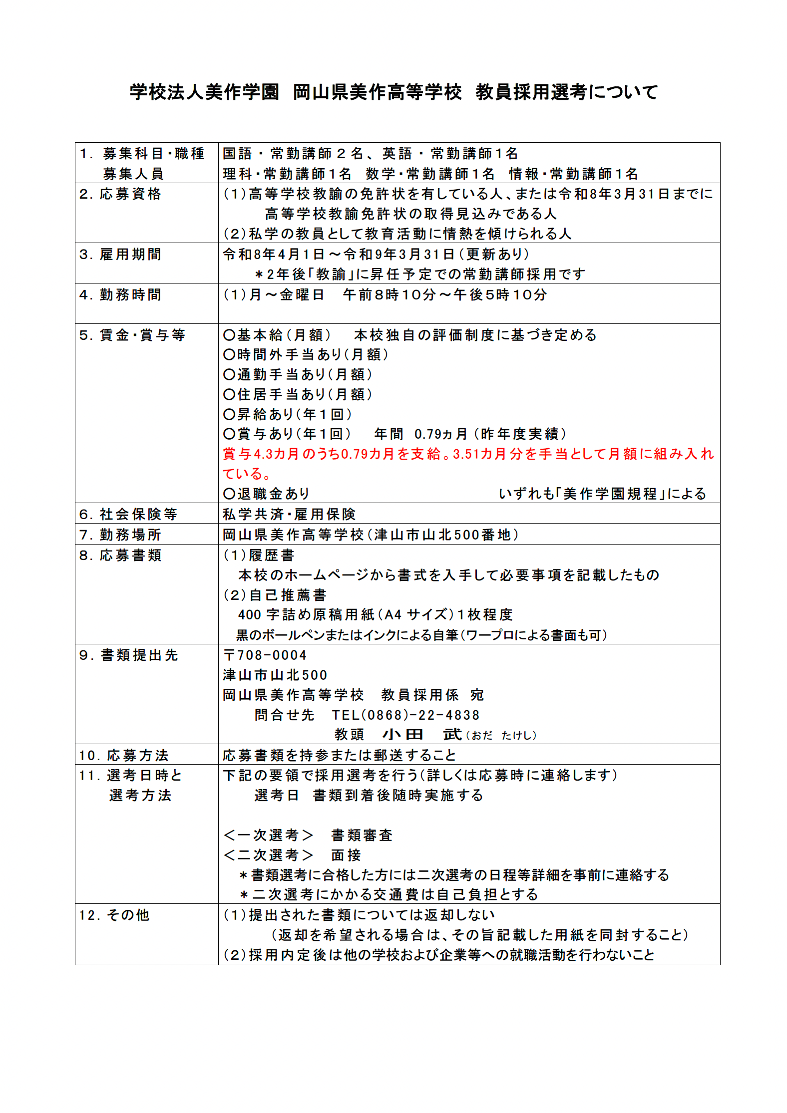
2026年4月1日 国語2名・英語1名・理科1名・数学1名・情報1名
2026年4月1日 数学1名
応募書式ダウンロード
2026年4月1日 国語2名・英語1名・理科1名・数学1名・情報1名
2026年4月1日 数学1名
応募書式ダウンロード
応募書式ダウンロードはこちら
一覧に戻る
CATEGORY
カテゴリー
お知らせ
部活動
コースBLOG
進路
学校生活
カテゴリー
ALL
トピック
学校紹介
インタビュー
RANKING
よく見られている記事
NEW
新着記事
学校紹介
本校の沿革
2025.11.01
学校紹介
国際交流
2025.11.01
学校紹介
教職員採用
2025.11.01
学校紹介
教育の理念・教育実践目標
2025.11.01
学校紹介
スクールポリシー
2025.11.01
デジタルパンフレット
オープンスクール
お問合せ
RELATED LINKS
美作高等学校通信制
不登校支援ネットワーク
姉妹校国際交流
教員採用情報
美作大学
美作大学附属幼稚園